Mapa De Los Sentimientos Botton amorosos ensayos libros4
If you are looking for mapa1 you've came to the right web. We have 35 Pictures about mapa1 like Feelings | Learning spanish, Logic studio, Teaching spanish, Proyectos de Tics II: Manejo de Edward!!!!! and also Sentimientos de vergüenza e irrisión – Ayuda Psicológica Online. Here you go:
Mapa1
emociones clasificación clasificacion ihmc cmapspublic2 autores mapa1 sentimientos negativos positivos kwy
Johana Gonzalez: MAPA MENTAL: EMOCIONES
gonzalezjohana.blogspot.com
emociones mapa
El Mapa De Las Emociones Humanas | Invertiryespecular.com Bolsacanaria.info
invertiryespecular.com
emociones humanas invertiryespecular
El Mapa De Los Sentimientos – La Historia Está En Tu Mente
lahistoriaestaentumente.wordpress.com
Los Doce Sentimientos Principales - Grupo De Comunicación Loyola
gcloyola.com
EL ZOOLÓGICO DE LOS SENTIMIENTOS: Mapa Conceptual
inyealmaestrapt.blogspot.com
Felicidad | Emociones, Habilidades Para La Vida, Emocional
www.pinterest.es
emocional felicidad galaxia sentimientos bienestar galaxias expresion
25+ Mapa Mental Sobre Las Emociones Image - Informacion Tribun
tribuninformacion.blogspot.com
emocion mentales campero
Conceptos Historiográficos | Reinventar La Antigüedad | Página 3
clasicos.hypotheses.org
19+ Mapa Conceptual De Emociones Y Sentimientos Gif - Nietma
emociones mapa emocional mentales cuadrocomparativo concepcionista
MAPA MENTAL DE SENTIMIENTOS Y EMOCIONES By Rubén Alejandro SEMINARIO
prezi.com
EL MAPA DE MIS EMOCIONES - YouTube
www.youtube.com
emociones
MAPA DE EMOCIONES – SEISMASUNO PROJECTS
www.galeria6mas1.com
emociones
Elabora Un Mapa Conceptual Señalando Los Conceptos De Sentimientos Y
brainly.lat
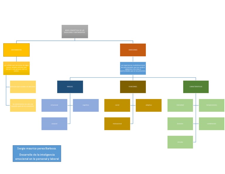
Mapa Conceptual De Sentimientos Y Emociones
sentimientos
Mapas Mentales Y Cuadros Sinópticos Sobre Emociones Positivas Y
cuadrocomparativo.org
Scribd En 2020 | Emociones, Sentimientos Y Emociones, Mapa Mental
www.pinterest.com
emociones
TEORÍA DE LOS SENTIMIENTOS
jeanethsanto.wixsite.com
MAPAS EMOCIONALES CóMO LLEGAMOS A SENTIR LO QUE SENTIMOS FEDERICO FROS
ergoprojects.com
APRENDIENDO DESDE MI CASA GRADO 2 : MAPA DE LOS SENTIMIENTOS Y DE LAS
marura2020.blogspot.com
emociones aprendiendo fueron gratitud retos trabajados participaron familias aprendizajes felicitaciones
Mapa Para Expresar Sentimientos - El Parque De Las Emociones
elparquedelasemociones.com
sentimientos emociones expresar descargable
Crean El Primer Mapa De Los Sentimientos Humanos • Tendencias21
tendencias21.levante-emv.com
crean tendencias21
Mapa De Los Sentimientos Humanos - Idealex
idealex.press
mapa lichaam idealex emoties
Proyectos De Tics II: Manejo De Edward!!!!!
bellosproyectosdemireya.blogspot.com
manejo emociones genealogico junio
ANTROPOLOGÍA DE LAS EMOCIONES Y LOS SENTIMIENTOS | MindMeister Mapa Mental
www.mindmeister.com
Imagenes D Sentimientos - Vdbosjes.blogspot.com
vdbosjes.blogspot.com
sentimientos imagenes analisis sociales redes infografia
Tipos De Sentimientos | MindMeister Mapa Mental
mindmeister
Yo Mismo Y Mis Circunstancias: EL MAPA DE LOS SENTIMIENTOS
alfie-1954.blogspot.com
¿Qué Son Las Emociones Y Los Sentimientos? | MindMeister Mapa Mental
www.mindmeister.com
Emociones Y Sentimientos: Mapa Conceptual
emocionesysentimientosinfomed.blogspot.com
conceptual emociones sentimientos etica
Mapa Conceptual Emociones Y Sentimientos | Las Emociones | Autosuperación
Feelings | Learning Spanish, Logic Studio, Teaching Spanish
www.pinterest.com
Jorge Fazzari Blog : Los 12 Sentimientos Principales
jorgefazzari.blogspot.com
sentimientos cuáles
Leer Del Amor. Un Mapa De Los Sentimientos Amorosos De Alain De Botton
www.librosdemario.com
botton amorosos ensayos libros4
Sentimientos De Vergüenza E Irrisión – Ayuda Psicológica Online
www.ayudapsicologica.online
Botton amorosos ensayos libros4. Mapa lichaam idealex emoties. Emociones mapa emocional mentales cuadrocomparativo concepcionista
