la guerra de los mil días La guerra de los mil dias
If you are looking for contexto historico de colombia : la guerra de los mil dias you've came to the right page. We have 35 Pictures about contexto historico de colombia : la guerra de los mil dias like contexto historico de colombia : la guerra de los mil dias, Reseña histórica de La Guerra de los Mil Días. 1899-1902 | Bayano digital and also Reseña histórica de La Guerra de los Mil Días. 1899-1902 | Bayano digital. Here you go:
Contexto Historico De Colombia : La Guerra De Los Mil Dias
historiadenuestracolombiasiglosxix-xx.blogspot.com
antietam guerra guerras civiles 1862 xix causas contexto historico
Guerra De Los Mil Dias
es.slideshare.net
causas consecuencias 1899
5°La Guerra De Los Mil Días 27 May 1 - YouTube
www.youtube.com
La Guerra De Los Mil Dias
gerradelosmildias.blogspot.com
duro
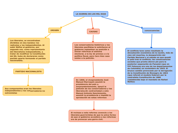
La Guerra De Los Mil Días - Mapa Mental
La Guerra De Los Mil Días - YouTube
www.youtube.com
guerra los mil días
Guerra De Los Mil Días - Tierra Colombiana
tierracolombiana.org
Cómo Esta Colombia - Bicentenario 1: La Guerra De Los Mil Días
bersoabi1.blogspot.com
Familia Londoño: La Guerra De Los Mil Días
familialondono.blogspot.com
Historia Del Conflicto Armado En Colombia Timeline | Timetoast Timelines
www.timetoast.com
conflicto armado 1902 partidos conservador sacudió
CATEDRA DE CULTURA HUILENSE: REFLEXIONES SOBRE LA GUERRA DE LOS MIL DÍAS.
huilaparati.blogspot.com
Un Preámbulo De La Historia Panameña: “La Guerra De Los Mil Días
sertv.gob.pa
Reseña Histórica De La Guerra De Los Mil Días. 1899-1902 | Bayano Digital
bayanodigital.com
LA GUERRA DE LOS MIL DIAS
warofathousandday.blogspot.com
1851 conservadores bellum inexpertis peralonso batalla partido conflicto guerras civiles conservador educación pasto sanclemente palonegro llanos marcaron hechos batallas semillas
LA GUERRA DE LOS MIL DIAS - Mindmap - Voorbeeld
Guerra De Los Mil Dias
www.slideshare.net
Herrera Pinto, Pablo Sociales: La Guerra De Los Mil Días
herrerapintopablo.blogspot.com
Importancia De La Guerra De Los Mil Días
www.importancia.org
¿Que Fue La Guerra De Los Mil Días?
cocupo.com
THE POWER OF IDEAS: LA GUERRA DE LOS MIL DIAS
thoughtsandrevolution.blogspot.com
peralonso desquite
La Guerra De Los Mil Días - El Siglo
elsiglo.com.pa
Guerra De Los Mil Días: Guerra De Los Mil Dias
guerradelosmildiasporedwindiaz.blogspot.com
Historias De Sociales: Guerra De Los Mil Dias
angelicacalderon06.blogspot.com
liberales conservadores historias
【La Guerra De Los Mil Días: Causas, Hechos Y Consecuencias】
menteplus.com
Guerra De Los Mil Dias [1889-1903]
mapa batallas geografico 1903 amigas mila
La Guerra De Los Mil Dias
dinosauriosporleonelbayona92.blogspot.com
Guerra De Los Mil Días: Siete Puntos Clave Para Entender Este Hecho
www.radionacional.co
Guerra De Los Mil Días - Definición, Concepto Y Qué Es
definicionabc.com
Guerra De Los Mil Días - Despertar Del Siglo XX - Época Contemporánea
www.colombia.com
Guerra De Los Mil Dias: Guerra De Los Mil Dias
kevintorresgiraldo.blogspot.com
hierro
Guerra De Los Mil Días Timeline | Timetoast Timelines
Es Verde Es Vida: La Guerra De Los Mil Días: Un Hito Que Marco La
partido-politico-ev.blogspot.com
Guerra De Los Mil Dias
www.slideshare.net
aponte
La Guerra De Los Mil Días | La Guía De Historia
www.laguia2000.com
La Guerra De Los Mil Días (inicio) - Cronografía T10 Cap 02 - YouTube
www.youtube.com
guerra mil los días
Mapa batallas geografico 1903 amigas mila. 【la guerra de los mil días: causas, hechos y consecuencias】. Reseña histórica de la guerra de los mil días. 1899-1902
